Halaman
Login
Login
Diagram
Activity Diagram
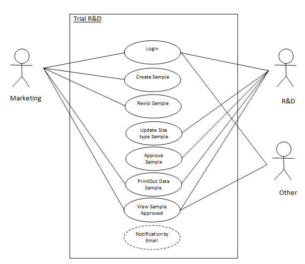
Use Case Diagram